Indica un intervallo di date:
  • Dal Al

Un anno di Evo 2. Progettare genomi al 70% è molto per la scienza, non abbastanza per la vita

Era il marzo 2025 quando apparve in preprint il primo articolo che descriveva Evo 2, un modello di intelligenza artificiale addestrato su 128.000 genomi raccolti da ogni angolo dell’albero della vita: dagli esseri umani ai batteri unicellulari più antichi (ne avevamo parlato ampiamente qui). Esattamente un anno dopo, il 4 marzo 2026, quella ricerca è approdata sulle pagine di Nature, aggiornata, arricchita di nuovi esperimenti e accompagnata da uno strumento inedito — Evo Designer — che permette a qualsiasi laboratorio del mondo di generare sequenze di DNA in tempo reale, a partire da semplici istruzioni testuali.

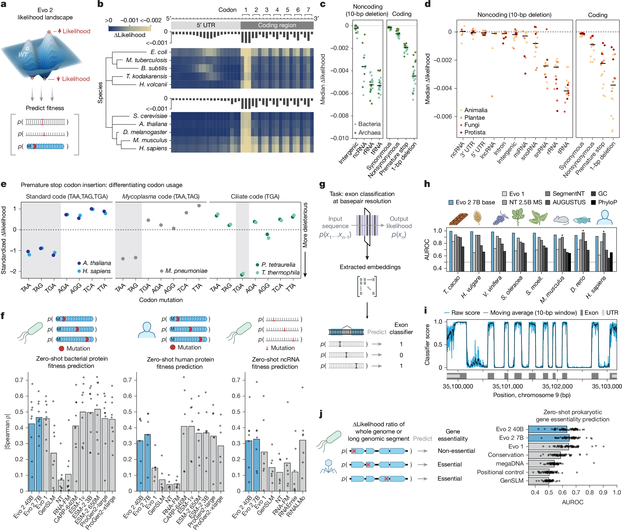
a , Evo 2 modella la sequenza del DNA e consente applicazioni che spaziano dal dogma centrale della biologia molecolare, dalle molecole ai genomi e abbracciando tutti i domini della vita. b , Evo 2 è stato addestrato su dati che comprendono trilioni di sequenze nucleotidiche provenienti da tutti i domini della vita. Ogni punto nel grafico UMAP (Uniform Manifold Approximation and Projection) rappresenta un singolo genoma nel set di dati di addestramento, incorporato sulla base delle frequenze dei k -mer del genoma. Arabidopsis thaliana , Bacillus subtilis , Bacteroides fragilis , Caenorhabditis elegans , Chlamydomonas reinhardtii , D. melanogaster , E. coli , Gallus gallus , Gorilla gorilla , Haloferax volcanii , Homo sapiens , Mycobacterium tuberculosis , Pan troglodytes , Pseudomonas aeruginosa , S. cerevisiae e Tetrahymena thermophila sono evidenziati. c , È stata utilizzata una strategia di addestramento a due fasi per ottimizzare le prestazioni del modello espandendo la lunghezza del contesto fino a 1 milione di paia di basi per catturare modelli biologici ad ampio raggio. M. genitalium , Mycoplasma genitalium ; TAD , dominio di associazione topologica. d , Nuovi approcci di aumento e ponderazione dei dati danno priorità agli elementi genetici funzionali durante il pre-addestramento e alla composizione di sequenze lunghe durante l’addestramento intermedio. GTDB, Genome Taxonomy Database; IMG/VR, Integrated Microbial Genomes/Virus database. e , Il numero di token utilizzati per addestrare Evo 2 40B e 7B, suddivisi tra il pre-addestramento della sequenza più corta e l’addestramento intermedio del contesto lungo. f , Schema della nuova architettura multi-ibrida StripedHyena 2, che mostra l’efficiente layout a blocchi degli operatori hyena espliciti brevi (SE), regolarizzati medi (MR) e impliciti lunghi (LI). g , Confronto del tempo di iterazione a 1.024 GPU, scala 40B tra StripedHyena 2, StripedHyena 1 e Transformers, che mostra un throughput migliorato. h , Perplessità di validazione dell’addestramento intermedio di Evo 2 che confronta la dimensione del modello e la lunghezza del contesto, mostrando i vantaggi con la scala e l’aumento della lunghezza del contesto. i , Un compito modificato di ricerca dell’ago nel pagliaio è stato utilizzato per valutare la capacità di richiamo di contesti lunghi fino a 1 milione di sequenze di lunghezza, e mostra che Evo 2 esegue un richiamo efficace a 1 milione di token di contesto.

Addestrato su 9,3 trilioni di nucleotidi provenienti da oltre 128.000 specie, Evo 2 è oggi il più grande modello di intelligenza artificiale completamente open source del suo genere finora sviluppato. La risorsa è stata resa disponibile gratuitamente dai suoi co-creatori, tramite GitHub dell’istituto di ricerca no-profit Arc Institute e tramite il framework BioNeMo dell’azienda tecnologica statunitense Nvidia.

a , Le probabilità zero-shot previste da Evo 2 possono essere utilizzate per prevedere gli effetti delle mutazioni del DNA, dell’RNA o delle proteine ​​sulla funzione molecolare o sulla fitness dell’organismo. WT, tipo selvatico. b , Effetti sulla previsione di Evo 2 della probabilità di sequenza causati da mutazioni lungo i siti di inizio del gene per varie specie modello nei domini della vita. Vedere la Figura 3a,b dei Dati Estesi per ulteriori analisi. T. kodakarensis , Thermococcus kodakarensis . c , d , Per diverse sequenze procariotiche ( c ) ed eucariotiche ( d ), la probabilità di diversi tipi di mutazioni in diversi elementi genomici è stata valutata utilizzando Evo 2 7B. La dispersione rappresenta la variazione mediana della probabilità dal tipo selvatico alla sequenza mutante per specie, colorata per dominio ( c ) o regno ( d ). La linea orizzontale indica la mediana della distribuzione della dispersione. lncRNA, RNA non codificante lungo; snRNA, RNA nucleare piccolo. e , Le probabilità mutazionali sono state utilizzate per valutare la capacità di Evo 2 di differenziare le sequenze genomiche di organismi modello sulla base del loro utilizzo di diversi codoni di stop. Sono mostrate le mediane standardizzate dei valori di probabilità delta su 5 specie, dove le mediane sono state calcolate su circa 4.100 loci di mutazione selezionati casualmente. M. pneumoniae , Mycoplasma pneumoniae ; P. tetraurelia , Paramecium tetraurelia . f , I test DMS sono stati utilizzati per valutare la correlazione di Spearman delle probabilità zero-shot dei modelli con i test sperimentali. In particolare, Evo 1 e GenSLM sono stati addestrati esclusivamente su set di dati procariotici. g , Schema del nostro classificatore di esoni a risoluzione di singolo nucleotide basato su embedding da Evo 2. h , I classificatori di esoni a singolo nucleotide sono stati addestrati su embedding da Evo 2, Nucleotide Transformer (NT) ed Evo 1 e sono stati valutati sulla base del loro AUROC su otto specie di test. Le prestazioni sono state confrontate con SegmentNT-30 kb multispecies (gli asterischi indicano le specie nei dati di addestramento di SegmentNT), ab initio AUGUSTUS e con le metriche di base del contenuto nucleotidico e della conservazione. D. rerio , Danio rerio ; H. vulgare , Hordeum vulgare ; S. moell. , Selaginella moellendorffii ; S. oleracea , Spinacia oleracea ; T. cacao , Theobroma cacao ; V. vinifera , Vitis vinifera . iTraccia del browser genomico che mostra le previsioni del classificatore di esoni basato sull’embedding Evo 2, scansionato attraverso il locus STOML2 umano, dove l’asse verticale rappresenta il punteggio previsto dal classificatore e l’asse orizzontale la posizione genomica. j , Evo 2 prevede che i geni siano essenziali o non essenziali, come determinato da saggi sperimentali di essenzialità genica in specie batteriche, archeali e fagiche (mostrate come punti di dispersione sovrapposti) utilizzando la probabilità di mutazione di inserzioni premature di codoni di stop (come perturbazione genetica).

In dodici mesi, Evo 2 ha ricevuto citazioni scientifiche, totalizzato più di 88.000 download e registrato più di 8 milioni di richieste tramite API. Gruppi di ricerca a Yale, Johns Hopkins, North Carolina State e University of Washington lo hanno già messo al lavoro su problemi concreti: dalla previsione del rischio di Alzheimer all’analisi della struttura tridimensionale del genoma. Non è più uno strumento sperimentale. È diventato infrastruttura scientifica.

Nel 2025, Brian Hie e i suoi colleghi avevano già usato versioni precedenti di Evo per scrivere genomi di fagi — virus che infettano i batteri. Su 285 sequenze generate artificialmente e inserite in cellule di Escherichia coli, 16 avevano prodotto virus funzionanti, capaci di uccidere i batteri ospiti. Un tasso di successo del 5-6% che, considerata la complessità del problema, la comunità scientifica aveva accolto con sorpresa e interesse. I fagi rimangono sistemi molto più semplici di un batterio vero, ma dimostrano che l’IA può già oggi produrre sistemi biologici funzionali partendo da zero.

Scrivere nel genoma come su un foglio bianco

La novità scientifica più rilevante della pubblicazione aggiornata su Nature riguarda la capacità di Evo 2 di progettare sequenze di DNA sintetico lunghe fino a 20.000 nucleotidi — le cosiddette sequenze a lungo raggio — e di farlo con un’efficacia sorprendentemente alta. Il team guidato da Patrick Hsu e Brian Hie all’Arc Institute di Palo Alto ha dimostrato sperimentalmente che queste sequenze artificiali riescono a modificare l’accessibilità della cromatina, ovvero la struttura tridimensionale con cui il DNA si avvolge all’interno del nucleo cellulare, con una precisione misurabile. I test eseguiti su cellule vere — sia di topo che umane — hanno restituito valori di accuratezza compresi tra 0,92 e 0,95 su scala AUROC, un risultato che in biologia computazionale si considera eccellente.

In termini più concreti: il modello non si limita a leggere e interpretare il genoma come un testo, ma impara a riscriverne frammenti producendo effetti biologici reali e prevedibili. Patrick Hsu ha descritto sui social come il suo laboratorio abbia persino usato Evo 2 per scrivere messaggi in codice Morse all’interno dell’epigenoma — una dimostrazione volutamente spettacolare della capacità del modello di controllare la struttura del DNA oltre la semplice sequenza di basi.

Il sogno del genoma sintetico

Ma la domanda che rimbalza nella comunità scientifica è un’altra: Evo 2 è già in grado di scrivere un genoma completo che funzioni all’interno di una cellula viva? La risposta, per ora, è no — o almeno non ancora. Il team ha pubblicato tre tentativi ambiziosi: un genoma ispirato a quello di Mycoplasma genitalium — uno dei batteri con il corredo genetico più semplice in natura — la sequenza del DNA mitocondriale umano e un cromosoma di lievito. Le simulazioni computazionali hanno suggerito che circa il 70% dei geni presenti nelle sequenze generate sembrano realistici. Un risultato notevole per un modello linguistico. Ma non sufficiente per la vita.

“Non si può progettare la vita al 70%”, ha detto senza mezzi termini a Nature Nico Claassens, biologo sintetico all’Università di Wageningen nei Paesi Bassi. “Puoi farlo al computer, ma non sarà funzionale.” Anche un solo gene essenziale mancante o mal codificato è sufficiente a rendere sterile l’intero progetto. E non si tratta solo di avere tutti i geni giusti: conta anche l’ordine in cui sono disposti lungo il cromosoma, le interazioni regolatorie tra regioni distanti, la geometria dello spazio nucleare. Fattori che nessun modello linguistico — per quanto potente — ha ancora imparato a padroneggiare del tutto.

Un ulteriore elemento critico è emerso questa settimana da un preprint dell’Università del Texas ad Austin: i genomi generati da Evo 2 presentano un’organizzazione strutturalmente diversa da quella dei genomi naturali e mancano di alcune caratteristiche chiave. I ricercatori texani non escludono che queste sequenze possano risultare funzionali, ma segnalano che difficilmente potranno offrire intuizioni genuine sull’evoluzione genomica — uno degli obiettivi originari che aveva motivato l’intera impresa della genomica sintetica.

Il collo di bottiglia non è più l’algoritmo

Brian Hie è convinto (chiaramente) che la qualità delle sequenze generate migliorerà rapidamente, ma ammette che il vero problema si sta spostando altrove. Sintetizzare fisicamente un genoma — assemblare centinaia di migliaia di nucleotidi nell’ordine corretto — ha costi enormi e richiede tecnologie che non stanno evolvendo alla stessa velocità dei modelli di intelligenza artificiale. “Gli esperimenti stanno rapidamente diventando il collo di bottiglia”, ha dichiarato. “A questa scala, ci scontriamo con il costo della sintesi del DNA e il costo della sua assemblaggio.”
La visione che emerge dal gruppo dell’Arc Institute per superare questo ostacolo è quella dei laboratori autonomi: sistemi in cui intelligenza artificiale e robotica collaborano in cicli continui di progettazione, sintesi, test e raffinamento di piccoli segmenti genomici, che potrebbero essere successivamente assemblati in un genoma completo. Un approccio modulare, quasi ingegneristico, che ricorda più la costruzione di un edificio — mattone per mattone — che la scrittura di un libro dall’inizio alla fine.