Indica un intervallo di date:
  • Dal Al
scienze

V2P: la prima intelligenza artificiale che prevede le malattie a partire dal DNA

La medicina di precisione compie un nuovo passo avanti grazie a un sistema di intelligenza artificiale sviluppato dai ricercatori della Icahn School of Medicine at Mount Sinai, a New York, una delle realtà più prestigiose del mondo. Il modello, chiamato V2P (Variant to Phenotype), non si limita a stabilire se una mutazione genetica sia potenzialmente dannosa: è in grado di prevedere quali tipi di malattie o condizioni cliniche quella mutazione è più probabile che provochi. Lo studio, pubblicato sulla rivista Nature Communications, rappresenta un progresso significativo nella diagnosi genetica e nello sviluppo di terapie mirate per malattie rare e complesse.

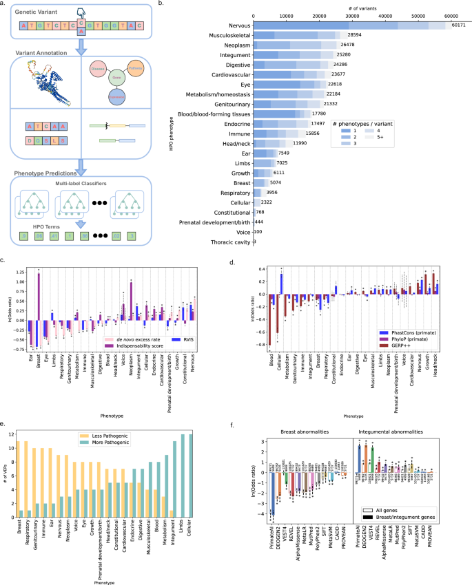
Esame della conservazione, dell’essenzialità e della previsione dell’effetto variante stratificando le varianti per fenotipo.

Il modello è stato applicato a dati di sequenziamento reali e simulati provenienti da pazienti in carne e ossa. Anche in questo caso V2P è riuscito frequentemente a identificare correttamente le varianti patogene, collocandole tra le prime dieci candidate. Questa capacità di prioritizzare le varianti più rilevanti dimostra il potenziale concreto dello strumento per semplificare e velocizzare la diagnosi genetica, riducendo tempi e costi e aumentando la precisione clinica.

Dalla previsione del gene alla previsione della variante

Finora, la maggior parte dei tentativi di collegare genotipo e fenotipo si è concentrata a livello di gene o proteina. Alcuni strumenti predicono i fenotipi associati a specifici geni secondo la Human Phenotype Ontology (HPO), mentre altri metodi cercano di prevedere le relazioni gene-malattia.
Nel complesso quindi oggi la maggior parte dei sistemi di analisi genetica riesce a identificare varianti patogene, ma presenta due limitazioni principali. Primo, questi strumenti non sono in grado di generare interpretazioni uniformi per tutti i tipi di varianti: alcune sono valide solo per varianti codificanti, altre solo per non codificanti, e la maggior parte tratta separatamente SNP (single nucleotide variants) e inserzioni/delezioni. Secondo, la maggior parte dei metodi considera le varianti patogene come una classe omogenea, senza distinguere le differenze tra geni, meccanismi molecolari o manifestazioni cliniche. Negli ultimi anni, alcuni studi hanno cercato di esplorare caratteristiche più granulari delle varianti patogene, come il meccanismo d’azione o il modo di ereditarietà, ma molte proprietà rimangono ancora non affrontate dai modelli computazionali, in particolare gli effetti fenotipici specifici di ciascuna variante.

Valutazione di V2P per l’identificazione di varianti causali guidate dal fenotipo nei dati di sequenziamento.

V2P è stato sviluppato proprio per superare questi limiti. Si tratta di un modello di machine learning multi-task e multi-output, in grado di prevedere la patogenicità delle varianti genetiche condizionata dai principali fenotipi di malattia definiti dalla Human Phenotype Ontology (HPO), un’ontologia formale dei fenotipi umani. Sviluppata come parte della Monarch Initiative in collaborazione con i membri della Open Biomedical Ontologies Foundry, HPO contiene attualmente oltre 13.000 termini e oltre 156.000 annotazioni su malattie ereditarie. Il modello può analizzare singoli nucleotidi e inserzioni/delezioni distribuite lungo tutto il genoma umano, offrendo così un’ampia applicabilità nella pratica clinica e nella ricerca.

Come è stato addestrato il modello

Il punto di forza del modello risiede non solo negli output, ma anche nel modo in cui viene addestrato. Durante il training, V2P incorpora direttamente le informazioni sui fenotipi di malattia, migliorando contemporaneamente la previsione dell’effetto delle varianti e l’associazione con specifici esiti clinici. Questa metodologia consente al modello di apprendere le relazioni tra genotipo e fenotipo e di fornire previsioni più accurate e biologicamente informate.
“Il nostro approccio ci permette di individuare le alterazioni genetiche più rilevanti per la condizione di un paziente, evitando di dover analizzare migliaia di varianti potenzialmente irrilevanti” commenta David Stein, primo autore dello studio. “Determinare non solo se una variante è patogena, ma anche quale tipo di malattia è più probabile che causi migliora significativamente velocità e accuratezza della diagnosi genetica”.

Implicazioni per la medicina e la ricerca

Le applicazioni di V2P vanno oltre la diagnostica. Il sistema può aiutare ricercatori e sviluppatori di farmaci a identificare i geni e i pathway biologici più strettamente legati a specifiche malattie. Al momento, V2P classifica le mutazioni in ampie categorie di patologia, come tumori o disturbi del sistema nervoso, ma rappresenta già una mappatura sistematica delle varianti genetiche umane ai fenotipi di malattia, offrendo un quadro condizionato degli effetti delle varianti. Il team di ricerca prevede di rendere le previsioni ancora più dettagliate e di integrare ulteriori fonti di dati, consolidando il ruolo del modello nella scoperta di nuovi bersagli terapeutici e nello sviluppo di trattamenti personalizzati. Questo può guidare lo sviluppo di terapie geneticamente mirate, particolarmente importanti nei casi di malattie rare e complesse.

Per approfondire.

Decisioni automatizzate, vite reali. Nella sanità del futuro, siamo ancora noi a decidere?

L’impatto del Covid-19 sulla salute mentale. Torna Data Analysis

Gli stereotipi di genere nel parlamento italiano, da De Gasperi ai giorni nostri #DataAnalysis

Votare per o votare contro. Il pericolo del partyism in politica (in Italia e negli Stati Uniti)

Come si misura la solitudine e la felicità

“Quando nella scienza non ci sono dati allora è pubblicità”

Riaprono le discoteche. Dopo mesi di sofferenza e anni di bilancio in rosso #DataAnalysis